MACX MCR-SL-UI-REL
Артикул:
2906169
374 293 ₸
Цена может уточняться у менеджера
в наличие
Срок доставки: 1 - 7 дней
Описание
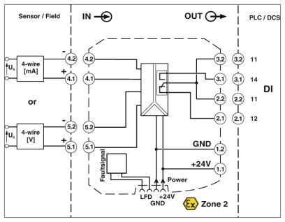
Пороговый выключатель со входом для активных сигналов тока и напряжения и релейным выходом предельных значений (перекл. контакт). Настройка с помощью DIP-переключателя и потенциометра, гальваническая развязка 3 цепей, до SIL2 (SC3), PLc Kat.1, винтовой зажим.
Характеристики
ATEX
II 3 G Ex ec nC IIC T4 Gc
China RoHS
Период времени для применения по назначению (EFUP): 50 лет
ECl@ss 4.0
27210100
ECl@ss 4.1
27210100
ECl@ss 5.0
27210100
ECl@ss 5.1
27210100
ECl@ss 6.0
27210100
ECl@ss 7.0
27210120
ECl@ss 8.0
27210120
ECl@ss 9.0
27210120
ETIM 4.0
EC002653
ETIM 5.0
EC002653
ETIM 6.0
EC002653
ETIM 7.0
EC002653
IECEx
Ex ec nC IIC T4 Gc
REACh SVHC
Lead 7439-92-1
SIL
2
UL, США / Канада
UL на рассмотрении
Входное сопротивление, вход напряжения
> 100 кΩ
Входной сигнал напряжения
0, 1 В ... 10 В
Входной сигнал тока
0, 2 мА ... 20 мА
Высота
99 мм
Гальваническая развязка
375 В (Амплитудное значение согласно EN 60079-11)
Гистерезис переключения
выкл: ок. 0, 5 %, вкл: ок. 1 %
Глубина
114, 5 мм
Диаметр, макс.
2 мм
Диапазон напряжения питания
9, 6 В DC ... 30 В DC (12 В DC ... 24 В DC (-20 % ... +25 %))
Длина снятия изоляции
7 мм
Долговечность механическая
≤ 107 коммутационных циклов
Допустимая отн. влажность воздуха (при эксплуатации)
5 % ... 95 % (без выпадения конденсата)
Излучение помех
EN 61000-6-4
Излучение электромагнитных помех
EN 61000-6-4
Индикатор состояния
Светодиод. индикатор, зеленый (напряжение питания, PWR)
Исполнение контакта
1 переключающий контакт
Категория перенапряжения
II
Максимальный коммутационный ток
≤ 4 A AC (cos phi = 1)
Макс. рабочая высота
≤ 2000 м
Материал контакта
AgSnO2, твердое золочение
Материал корпуса
PA 6.6-FR
Момент затяжки
0, 5 Нм ... 0, 6 Нм
Наименование
Вход / выход
Наименование, выход
Релейный выход
Наименование, подключение
Контрольное гнездо
Номинальное напряжение питания
24 В DC
Обнаружение нарушений в линии
Обрыв U
Ошибка передачи, макс.
0, 1 %
Помехоустойчивость
EN 61000-6-2 В случае электромагнитных помех возможны незначительные отклонения.
Потребляемая мощность
≤ 1, 2 Вт
Потребляемый ток, макс.
90 мА (10 В DC)
Потребляемый ток, типовой
38 мА (24 В DC)
Резьба винтов
M3
Сечение гибкого провода
0, 2 мм² ... 2, 5 мм²
Сечение жесткого провода
0, 2 мм² ... 2, 5 мм²
Сечение проводника AWG
24 ... 14
Соответствие нормам
Соответствие требованиям ЕС, в дополнение к EN 61326
Степень загрязнения
2
Степень защиты
IP20
Ступенчатая характеристика (0-99%)
≤ 22 мс
Температура окружающей среды (при эксплуатации)
-20 °C ... 65 °C (для установки в любом положении)
Температура окружающей среды (хранение/транспорт)
-40 °C ... 85 °C
Температурный коэффициент, максимальный
0, 01 %/K
Тип подключения
Винтовые зажимы
Ширина
12, 5 мм
Электромагнитная совместимость
Соответствует Директиве по ЭМС
Похожие товары
Смотреть все →
EMG 90-DIO 32M
2954934
148 927 ₸
EMG 90-DIO 32P
2954918
140 493 ₸
EMG 90-DIO 17E
2954895
117 431 ₸
EMG 45-DIO 8M-1N5408
2954882
52 829 ₸
EMG 45-DIO 8P-1N5408
2954879
56 003 ₸
EMG 90-DIO 16E/LP
2954808
120 270 ₸
EMG 45-DIO 8E/LP
2954798
56 921 ₸
EMG 90-DIO 32M/LP
2954785
130 456 ₸